全国征兵(男兵)
2020年应征报名时间:
上半年:1月10日至2月15日
下半年:4月1日至8月15日

全国征兵(女兵)
2020年应征报名时间:
上半年:1月10日至2月15日18时
下半年:6月26日至8月15日18时

男兵征集对象范围:
高中(含中专、职高、技校)毕业及以上文化程度的青年(含高校在校生),年满18至22周岁(1998年1月1日——2002年12月31日出生);大专及以上文化程度的高校毕业生,年满18至24周岁;初中毕业文化程度青年,年满18至20周岁。男兵报名前须完成兵役登记 。

女兵招收对象:
上半年应征报名:普通全日制高校在校生及应届毕业生(含2019届毕业生),年满18至22周岁。
下半年应征报名:普通高中应届毕业生(含高校新生)、普通全日制高校在校生及应届毕业生,年满18至22周岁。

如何进行兵役登记
请看具体操作
↓↓↓
一、开始
登录https://www.gfbzb.gov.cn/
首页右侧,点击兵役登记(男兵)

有些小伙伴看到这么多的菜单就有些懵了,其实不用紧张,如果你是第一次来的男生,直接从“兵役登记(男兵)”进入页面就可以了;否则就从“应征报名(男兵)”进入页面。
接下来的界面出现了▼

在这个页面中,会告知报名时间以及参军的政策说明,建议看后,点击“进行兵役登记”,迈出你军旅生涯的第一步吧!(★已经进行过兵役登记,有参军意向的可直接参加网上应征报名)

二、登入系统
你需要在页面上点击“注册”按钮去注册一个学信网账号后进行登录就行了,有学信网账号的,不需要再注册,直接登录。

注册学信网账号必须实名,一定要用真实姓名和身份证认真填写,兵役机关将对有效信息进行审核。
进行注册时,手机号即是账号,请牢记账号、密码。填写后,点击“立即注册”。

注册成功后,点击“立即登录”进行兵役登记。
登录系统以后,点击右侧的“开始兵役登记”进行报名工作。

三、填写信息
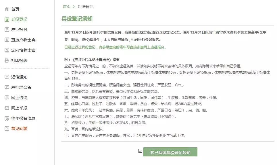
开始报名你会发现跟所有的软件安装一样,会让你阅读一大篇的使用说明。我们十分不建议你跟安装软件一样,直接点“确定”。
在这个时候请详细阅读兵役登记须知。了解自己的各方面情况是否达标,这能避免后续工作出现的很多麻烦哦!

点击“我已阅读兵役登记须知”后,进入兵役登记信息填写页面。填写民族、政治面貌、户籍类型、独生子女、文化程度、学业情况、学校名称、联系电话(本人手机号、家庭电话)、户籍地、家庭住址等信息,点击“提交”后即完成兵役登记。

若要进行2020年参军报名,请点击“继续进行本年度参军报名” ,完善个人信息。看到左侧那么多菜单也不用紧张,只需按照右侧内容的提示一步步来,是绝对没有错的。
点击“打印兵役登记报名表” ,出现以下画面。

点击“下载《男性公民兵役登记卡》”,可见下表“兵役登记报名表”内容。

根据上面的步骤
有意向参军的小伙伴
赶紧行动起来吧!
